openhab-addons/bundles/org.openhab.binding.regoheatpump
Kai Kreuzer 72607d3bee Apply spotless
Signed-off-by: Kai Kreuzer <kai@openhab.org>
2023-07-24 01:20:31 +02:00
..
2020-09-21 03:37:19 +02:00
2020-09-21 03:37:19 +02:00
2023-07-24 01:20:31 +02:00

RegoHeatPump Binding

The Rego heat pump binding supports:

  • Rego 6xx controllers family and
  • Husdata interface.

The Rego 6xx family

The Rego 6xx controllers family is used in many heat pumps such as IVT/Bosch/Autotherm/Carrier and others.

Rego 6xx unit contain an interface marked as service. Header of this interface is close to the control unit. This is 5V (TTL) serial interface and is connected by a 9 pin can/d-sub connector. Pinout:

2 - RxD
3 - TxD
4 - +5V
5 - GND

Serial communication is using 19200 bps, 8 bit, no parity, 1 stop bit.

Thing configuration

Two connection types are supported:

  • TCP/IP and
  • serial (RS232).

TCP/IP connection

A transparent bridge between the serial interface of the heat pump and network (i.e. wifi) is used. This way no additional wires are required between heat pump and computer, running openHAB.

There are many existing project providing such functionality, i.e. ser2net.

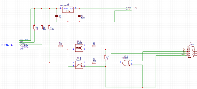
For my setup, I used a low budget (~5€) circuit, that is integrated into the heat pump and connects to a wifi using an ESP8266 based module.

Board:

board

The code running on the ESP module can be found here. There are other projects providing ESP firmware with similar functionality, i.e. ESP-LINK, but did not test with those.

Configuration of the TCP/IP thing:

  • address: the hostname/IP address of the transparent bridge on the local network - mandatory,
  • tcpPort: the port number to use to connect to the transparent bridge - optional, defaults to 9265,
  • refreshInterval: refresh interval in seconds, used to fetch new values from the heat pump - optional, defaults to 60 seconds.

Example thing definition:

regoheatpump:ipRego6xx:ivtIP [ address="192.168.2.50", tcpPort="9265" ]

Serial connection

In order to connect directly to the rego 6xx controller, one needs to adjust the TTL levels coming from the rego unit to levels used by a RS232 serial port, used within computers, using MAX232 or similar.

Parameters:

  • portName: the name of the serial port on your computer - mandatory,
  • refreshInterval: refresh interval in seconds, used to fetch new values from the heat pump - optional, defaults to 60 seconds.

Example thing definition:

regoheatpump:serialRego6xx:ivtSerial [ portName="COM3" ]

Channels

Below is the list of supported channels:

Channel Type ID Item Type Access
sensorValues#radiatorReturn Temperature R
sensorValues#outdoor Temperature R
sensorValues#hotWater Temperature R
sensors#radiatorForward Temperature R
sensorValues#indoor Temperature R
sensorValues#compressor Temperature R
sensorValues#heatFluidOut Temperature R
sensorValues#heatFluidIn Temperature R
sensorValues#coldFluidIn Temperature R
sensorValues#coldFluidOut Temperature R
sensorValues#externalHotWater Temperature R
status#lastErrorTimestamp DateTime R
status#lastErrorType String R
frontPanel#powerLamp Switch R
frontPanel#heatPumpLamp Switch R
frontPanel#additionalHeatLamp Switch R
frontPanel#hotWaterLamp Switch R
frontPanel#alarmLamp Switch R
controlData#radiatorReturnTarget Temperature R
controlData#radiatorReturnOn Temperature R
controlData#radiatorReturnOff Temperature R
controlData#hotWaterOn Temperature R
controlData#hotWaterOff Temperature R
controlData#radiatorForwardTarget Temperature R
controlData#addHeatPower Number (%) R
deviceValues#coldFluidPump Switch R
deviceValues#compressor Switch R
deviceValues#additionalHeat3kW Switch R
deviceValues#additionalHeat6kW Switch R
deviceValues#radiatorPump Switch R
deviceValues#heatFluidPump Switch R
deviceValues#switchValue Switch R
deviceValues#alarm Switch R
settings#hotWaterTarget Temperature RW
settings#hotWaterTargetHysteresis Temperature RW
settings#heatCurve Number RW
settings#heatCurveFineAdj Temperature RW
settings#heatCurve2 Number RW
settings#heatCurve2FineAdj Temperature RW
settings#indoorTempSetting Temperature RW
settings#curveInflByInTemp Number RW
settings#adjCurveAt20 Temperature RW
settings#adjCurveAt15 Temperature RW
settings#adjCurveAt10 Temperature RW
settings#adjCurveAt5 Temperature RW
settings#adjCurveAt0 Temperature RW
settings#adjCurveAtMinus5 Temperature RW
settings#adjCurveAtMinus10 Temperature RW
settings#adjCurveAtMinus15 Temperature RW
settings#adjCurveAtMinus20 Temperature RW
settings#adjCurveAtMinus25 Temperature RW
settings#adjCurveAtMinus30 Temperature RW
settings#adjCurveAtMinus35 Temperature RW
settings#heatCurveCouplingDiff Temperature RW
settings#summerDisconnection Temperature RW
operatingTimes#heatPumpInOperationRAD Hours R
operatingTimes#heatPumpInOperationDHW Hours R
operatingTimes#addHeatInOperationRAD Hours R
operatingTimes#addHeatInOperationDHW Hours R

Access: R = read only; RW = read write

Note - breaking change: to have all writable channels within the settings group, hotWaterTarget channel was moved from controlData to the setting group.

The Husdata interface

The Husdata interface bridges the often complex communication methods with a heat pump controller and provides access through a simple standard interface over RS-232.

Supported heat pump models

Heat pump models Technical
IVT Greenline / Optima 900 Rego 600 Serial
IVT 490 Rego 400 Serial
IVT Premiumline X, Optima/290-AW Rego 800, Can bus
IVT Greenline HE/HC/HA+Prem HQ/EQ Rego 1000, Can bus
NIBE xx45 EB100, RS-485
NIBE Fighter series Styr 2002, RS-485
Thermia Diplomat series 901510, i2c

Above list is informational, please consult with the Husdata interface provider for further details.

Thing configuration

Two connection types are supported:

  • TCP/IP and
  • serial (RS232).

TCP/IP connection

A transparent bridge between the Husdata interface and network (i.e. wifi) is used.

There are many existing project providing such functionality, i.e. ser2net.

Configuration of the TCP/IP thing:

  • address: the hostname/IP address of the transparent bridge on the local network - mandatory,
  • tcpPort: the port number to use to connect to the transparent bridge - optional, defaults to 9265.

Example thing definition:

regoheatpump:ipHusdata:ivtIP [ address="192.168.2.50", tcpPort="9265" ]

Serial connection

One can connect the Husdata interface directly to a computer that runs openHAB.

Parameters:

  • portName: the name of the serial port on your computer - mandatory.

Example thing definition:

regoheatpump:serialHusdata:ivtSerial [ portName="COM3" ]

Channels

Below is the list of supported channels, all values are read only:

H1 ID Name Channel Type ID Item Type
001 Radiator Return sensorValues#radiatorReturn Temperature
002 Radiator Forward sensorValues#radiatorForward Temperature
003 Heat carrier Return sensorValues#heatFluidIn Temperature
004 Heat carrier Forward sensorValues#heatFluidOut Temperature
005 Brine In / Evaporator sensorValues#coldFluidIn Temperature
006 Brine Out / Condenser sensorValues#coldFluidOut Temperature
007 Outdoor sensorValues#outdoor Temperature
008 Indoor sensorValues#indoor Temperature
009 Hot water 1 / Top sensorValues#hotWater Temperature
00A Hot water 2 / Mid sensorValues#externalHotWater Temperature
00B Hot gas / Compressor sensorValues#compressor Temperature
00E Air intake sensorValues#airIntake Temperature
011 Pool sensorValues#pool Temperature
104 Add heat status controlData#addHeatPowerPercent Number - %
104 Add heat status controlData#addHeatPowerEnergy Number - kW
107 Heating setpoint controlData#radiatorReturnTarget Temperature
108 Compressor speed controlData#compressorSpeed Number - %
203 Room temp setpoint settings#indoorTempSetting Temperature
204 Room sensor influence settings#curveInflByInTemp Number
205 Heat set 1, CurveL settings#heatCurve Number
206 Heat set 2, CurveR settings#heatCurve2 Number
A01 Compressor deviceValues#compressor Switch
A04 Pump Cold circuit deviceValues#coldFluidPump Switch
A05 Pump Heat circuit deviceValues#heatFluidPump Switch
A06 Pump Radiator deviceValues#radiatorPump Switch
A07 Switch valve 1 deviceValues#switchValve Switch
A08 Switch valve 2 deviceValues#switchValve2 Switch
A09 Fan deviceValues#fan Switch
A0A High Pressostat deviceValues#highPressostat Switch
A0B Low Pressostat deviceValues#lowPressostat Switch
A0C Heating cable deviceValues#heatingCable Switch
A0D Crank case heater deviceValues#crankCaseHeater Switch
A20 Alarm deviceValues#alarm Switch
FF1 EL-Meter 1 deviceValues#elMeter1 Number - pulses
FF2 EL-Meter 2 deviceValues#elMeter2 Number - pulses